【重磅】特朗普上台,针对中国人的“十年美签”也将变脸??!

发表于 讨论求助 2023-05-10 14:56:27


自从川普上台之后,每天都在搞事情的赶脚!!这不,最近又开始了轰轰烈烈的大追捕行动!!目前已经有160多名非法移民被捕了。。。


据了解,全美一共1110万非法移民,约有近10%都住在洛杉矶县和橙县等地。


因此,大洛杉矶地区最近被联邦移民暨海关执法局(ICE)盯得很紧,在川普的持续施压下,抓捕行动已经开始。



据悉,执法人员基本上是有针对性的抓捕目标,因此行动极为迅速,往往是旁人还未反映过来,人已经被抓走了。


近日,洛杉矶移民权益联盟、南加州民权自由联盟等民权机构组织了数百人在洛杉矶市区举行。

民权机构代表萨雅丝(AngelicaSalas)表示,9日被捕及被羁押的无证移民超过100人,她说,联邦机构闯入住宅区执法,让社区饱受惊吓。


看到这里,小编不禁后背一凉,川普如此架势,真的要赶尽杀绝,严格管控?以后去越发难啦???

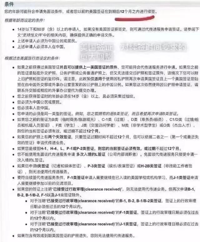
据了解,不仅是赴美移民有被遣返的危机,连中美“十年签”似乎都陷入了危情时刻!!!


春节期间,正要计划续签签证的张先生突然发现,使馆签证中心网站上的申请免面谈条件已由原来的“签证在到期后48个月之内进行续签”变更为“12个月内”。


针对签证续签政策的调整,记者咨询了独家代理签证19年的中信银行。


该行相关负责人表示,目前距上次赴美签证到期日不超过12个月的中国公民,或14岁以下儿童及80岁以上的老人,仍可通过中信银行办理免面谈赴美签证代传递业务。



值得注意的是,如果签证到期超过12个月,原本可以免面谈的游客必须重新准备面签材料、预约面签时间,有的游客还需要专程订机票去使领馆所在地准备面签。


因此,中信银行提示广大赴美客户,如果签证到期需要续签,应尽量在上次签证到期后12个月内来中信银行办理,以避免面签的繁琐程序。


另外,受美元兑人民币汇率变动的影响,美使馆宣布自2017年2月6日起按照1美元兑6.9元人民币的汇率调整赴美非移民签证申请费。


B、C、F、J等非移民类型签证申请费(160美元)调整至1104元人民币;H、L、O、P、Q和R类非移民类型签证申请费(190美元)调整至1311元人民币,K类签证申请费(265美元)调整至1828.5元人民币,E类签证申请费(205美元)调整至1414.5元人民币。



据悉,中信银行自1998年即成为使馆唯一官方指定的代缴费、代传递和护照返还的机构。19年来,该行已经为1800万客户提供了美签服务,积累了丰富的经验,并与使馆建立了良好的合作关系。


2016年11月,中信银行又率先获得国土安全部授权,为客户提供EVUS信息中英文更新服务。


除签证外,中信银行于2016年7月在业内推出首个 “全球签”线上服务平台,可实现英国、加拿大、意大利、澳大利亚、日本等70余个国家签证的在线办理。



自2014年底,给予中国公民十年旅游签证后,中国大陆同胞欢呼声一片。但是好景不长,在2016年初,海关和边境保护局发出新的行政命令,要求持有十年美签的中国公民自2016年11月1日起,入境前须在“签证更新电子系统”(EVUS)上登记个人信息。


根据海关和边境保护局官方网站提供的信息,登记内容包括签证持有者的姓名、出生日期、护照信息和工作信息等,一次登记两年有效。在这两年期间,如果签证或护照任何一项过期,登记信息便失效。


根据海关和边境保护局的说法,如果是今年11月前获得“十年签证”的中国公民,须在规定生效后登记,方可使用签证;如果在11月后获得“十年签证”,则必须在首次前往旅行前登记。


在今年1月20日新任总统川普宣誓就职后,连发行政令,严格移民和旅游等非移民签证的审核,而这次的海关和边境保护局对中国公民的十年美签持有者提出新的要求,或许是收紧签证的一个信号。


川普总统1月27日签署限制移民行政令的法律诉讼方兴未艾,两名共和党参议员7日提出移民改革法案,建议大幅削减亲属移民人数,以及取消绿卡。如果通过,十年内将减少五成移民。


《路透社》报导,本移民法案提案人之一,阿肯色州共和党国会参议员汤姆.科顿(Tom Cotton)接受MSNBC访问时表示,这项法案要求绿卡优先发放给公民的直系亲属,估计每年发出的绿卡数量将由大约100万降到约50万。本法案共同提案人为乔治亚州共和党国会议员珀杜(David Perdue)。


科顿表示,本项法案不会改变职业移民的配额,他欢迎高技术人才来到工作,协助经济的发展。“这项法案针对的是,不具备就业技能及满足经济需求的移民。”科顿说。


39岁的科顿因支持大幅改革移民政策, Sessions)的接班人。科顿表示,他在提出法案前,已和川普及白宫官员讨论。白宫发言人说正在考虑这个法案。


为了实现削减目标,该法案将大幅取消公民和永久居民担保家人取得绿卡的几个路径。科顿表示,减少绿卡人数有助于增加劳工,特别是没有高等教育学历的劳工,获得更多工作机会。他说:“我认为我们现在的移民系统不符合人利益。”



日前川普签署的移民行政令暂时限制全球难民及等七个穆斯林国家公民进入,这项行政令引发大规模抗议,已进入法律诉讼程序。


,。,反对川普移民令,称其对他们在的运营造成“重大损害”。


“在移民领域方面,过去多数领导人及社会精英的主张,,,“川普是唯一看到大多数人不喜欢现有移民制度的总统”。


移民改革法案抢先看


依据科顿提供给Politico的《改革美移民强化就业法案》(Reforming American Immigration for Strong Employment Act)草案,本法案的宗旨是减少移民人数,并给予劳工一个得以温饱的公平机会。


草案说,过去25年来,每年平均接受100万移民,但是,大约仅7%移民入境时具备工作技能,大多数移民是低技能者或非技术移民。



低技能移民涌入,是造成劳工工资下降的主要因素,近几年低技能移民更是对劳工工资造成重大冲击。根据统计,自1970年代以来,高中毕业劳工的工资下降2%,没有完成高中学业者,工资更是下降了近20%。


本法案将削减移民人数50%,以及平衡职业移民及亲属移民的人数,藉以提高劳工的工资。


具体措施及目标如下:


1)优先容许直系亲属移民


将保留公民和合法永久居民的配偶和未成年子女的移民,取消公民非直系亲属及成年家人的移民,包括公民的父母、成年兄弟姐妹、未婚成年子女、已婚成年子女、合法永久居民的未婚成年子女。


2)新设对应照顾年迈父母需求的临时签证


公民如果希望照顾年迈父母,本法案容许给予临时签证,前提是父母不得在工作,不能获取公共福利,公民子女必须担保支持父母来的健康保险。


3)取消过时的绿卡抽签(绿卡)


由于绿卡抽签(Diversity Immigration Visa Lottery, DV)涉及欺诈问题,且不符合经济效益或人道主义宗旨,应予取消,如此可减少5万移民。


4)将难民取得绿卡的人数限制为5万人,相当于过去13年平均人数。


5)本法案预计在未来10年减少移民人数50%



     感觉以后真的不能愉快的玩耍了。。。

美签办理,免费更新EVUS系统哦!

欢迎详询微信jenamo



发表
26906人 签到看排名